记录一些关于电脑、手机等的实用技巧知识。

网页网站

网页修改后上传了,但浏览器不更新,怎么办?

记得二零零几年那段时间弄网页,也不像现在这样,现在弄好了页面,也上传好了,但是刷新浏览器,怎么都不显示更新后的页面,还是原来的页面。(如果是程序模板之类,可以生成首页,清除缓存再试。)找了找如下几个方法,可以一试:方法一:Ctrl+F5,强制刷新页面方法二:win+R打开运行界面,输入cmd,打开cmd窗口。运行代码刷新dnsipconfig /flushd...
分类:网页网站 2025-02-28

“点击夜空欣赏烟花”

记得2002年,QQ网友发了个网址过来,点开是放烟花,看起来很浪漫。再后来浏览器都不支持这种网页特效了,或者说大家对网页特效都不感兴趣了。 “点击夜空欣赏烟花”...
分类:网页网站 2025-02-28

『实用小技巧』有些网页输入框无法输入内容,或者无法修改内容,怎么办?

今天想解绑一下密保卡,发现它的输入框是输入不了任何内容。换了QQ浏览器,火狐浏览器,edge浏览器都一样。无法输入内容如图解决方法:按F12 , 依次找到这个输入框,图中的输入框就是id="phone",然后在这个input输入框后面加上这个代码value="你想要输入的内容"回车保存后即可如图所示:...
分类:网页网站 2025-02-28

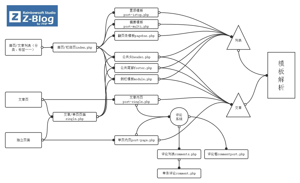
zblog模板各个文件作用

theme 目录下 template 文件夹是专门放置模板文件的。compile文件夹是存放经过程序编译的模板文件,请尽量不要去修改。如果改动了模板文件,则需要重新编译模板才能看到改动效果。你可以在后台首页找到[清空缓存并重新编译模板]或重新激活主题刷新编译模板文件。模板文件组成以下为常用模板文件,对于Z-BlogPHP来说模板文件并不是必须的,你可以利用...
分类:网页网站 2025-02-05

如何下载汽水音乐里面的歌曲呢?

试过很多方法,开vip都没用,手机端下载下来的是一个.MDL格式的加密文件,用格式工厂转换是没用的。电脑客户端没有下载这个选项,无法下载。以上方法都没用。试了一下,先分享文件,使用edge浏览器打开,按F12,网络,CTRL+R,排序从大到小,选择一个大一点的文件,右键复制网址后到浏览器打开就可以直接下载了...
分类:网页网站 2024-11-16

苹果cms怎么批量替换无法播放的资源地址

因资源站问题,会出现域名被墙或者被污染等无法播放现象,所以资源站官网会发布公告,批量替换新的资源播放地址,然后根据下面简单几步即可替换解决无法播放的问题。1,来到苹果cms后台>>数据库>>数据库批量替换>>选择数据表-点击尾部箭头>>拉到底层选择【mac_vod】2,我们以https://v.qq.com/替...
分类:网页网站 2024-08-13

苹果cmsV10 会员收费设置 会员VIP权限设置教程

苹果cmsV10 会员收费设置 会员VIP权限设置教程带会员模块的模板免费分享 苹果cms资源网 获取!首先要开启会员模块,在系统,会员参数配置中开启  开启后,如果你的网站模板有会员模块,就可以在网站上登陆注册会员了,如果你的网站模板没有会员模块,那么就没有登陆注册入口 然后进入用户,会员组,编辑会员权限  ...
分类:网页网站 2024-04-23

zblog整站搬家教程

之前很少接触类似的。感觉挺复杂的。又是前端,又是后台,还有数据库什么的。刚刚随便弄下,竟然完美无错,整个过程15分钟不到。之前这个博客是用的美国空间,用起来确实很慢。现在转移到香港空间。---------------------------------------------------------------------------------------...
分类:网页网站 2024-02-05

特殊网页查看网页源码的方式

有些网页是那种跳转或者加密的。输入网址后立马会变。无法正常查看源码。推荐几种方式:用在线网页源代码查看器,https://remeins.com/index/app/viewsource快捷键Ctrl+U网页地址栏前面加上入view-source:...
分类:网页网站 2023-05-28

blob文件格式的视频如何下载?

近年来视频切片技术越来越火了。对于想免费下载的用户来说却是越来越麻烦。下面分享几个下载方法:m3u8在线转换   https://m3u8tomp4.com/cn/        或者      https://m3u8tomp4.top/  &nb...
分类:网页网站 2023-05-23